2025年《室第项目规范》落地,推进了好房子和高质量室第的扶植,从“优良供给指导需求”的角度,更好满脚高质量栖身需求。正在市场运转过程中,“得房率”或“高得房率”成为热词,充实申明购房者对于购房的现实栖身面积和栖身体验的关心,并成为本轮住房消费中权衡室第项目性价比的主要目标。而从行业成长来看,高得房率正正在沉塑各地新房市场款式,并对房地产全链条都发生了积极影响。正在现实过程中,我们也发觉各地呈现了卷得房率的各类现象和热点事务,相关得房率的口径紊乱、部门超高得房率现象呈现,也导致购房者购房方面呈现较多迷惑,同时也使得房地产市场所作呈现了一些新问题或乱象。因而加强对得房率目标的研究和阐发,素质上是但愿从愈加规范和有序的角度理解好房子扶植的模式,也是更好推进相关规范和尺度实打实地落地,防备呈现“伪得房率”或“假得房率”等市场乱象,实正推进好房子和高质量室第供给系统的优化。本演讲基于全国8个沉点城市,即、上海、广州、深圳、杭州、成都、武汉和南京,对此类城市本年正在售的129个新建商品室第项目(含户型)的得房率数据进行统计。相关数据来历于收集公开材料,特别是包罗一些楼盘取得预售证后的宣传海报及相关消息。需要申明的是,从各个城市的实践来看,2024年的时候各地就曾经对室第项目标容积率等相关目标计较法则有所调整,所以此类高得房率的现象,不完全都和2025年5月份的《室第项目规范》相关,有部门也是遭到了2024年处所政策影响。研究表白,得房率目标呈现项目分化、城市分化取尺度恍惚等特征,且已从纯真手艺目标改变为反映区域市场政策、开辟商产物策略及市场所作款式的复合性目标。对于此类目标的分析阐发很是需要,其关系到住房消费及相关权益等内容,也关系到新房等市场的平稳健康成长。本演讲系统梳理了全国8个沉点城市2025年129个新建室第项目(含户型)营销口径的得房率数据。之所以会有户型或住房面积的分类,是由于即便正在统一个楼盘项目中,分歧户型也会对应分歧的得房率。这里我们对这129个项目按照“户型面积—得房率”的关系描画出散点图。
察看全国沉点城市得房率的数据,可以或许看出,得房率确实有了较着的提高。过去行业的平均值大约位于80%及以下程度,而从上图能够看出,遍及都是位于80%以上,且呈现了较多跨越100%得房率的数据。这申明提高得房率成为本轮产物中的很是主要特点。同时,得房率跨越100%的项目已非少数个案,正在多个城市多种户型中遍及存正在。我们认为,此类遍及性申明,各产物设想具有积极的思虑。此中,小户型通过高得房率提拔性价比,大户型通过空间舒服度吸引客户,这都表现了室第高质量扶植的导向。
这里我们需要申明的是,当前得房率为100%的根基判断,其实是通过“产证面积100%-公摊面积20%+赠予面积20%”的公式计较出来的。这里至多有两点值得提醒。第一、对于赠予的面积,产证登记的和房企宣传的或有差别。第二,即便有赠予,产证仍然是包罗公摊面积的,即没有打消公摊。虽然并无政策“大户型必然高得房率”,但从监测的新房项目来看,户型大小取得房率之间存正在微弱的正相关关系,即面积越大,得房率会更高。从图中能够看出,大户型的新房项目,越有可能呈现更高的得房率。同样,对于小户型的新房项目,其呈现更高得房率的概率要更小。我们对这个关系进行阐发。我们认为,这反映了本年房企项目开辟、发卖和去库存的主要策略,即“质量溢价逻辑”。第一、大面积户型凡是面向改善型和高端客群,开辟商通过提拔得房率来显著加强产物合作力,表现“物有所值”的质量许诺。出格是正在150-300平方米区间,得房率遍及集中正在100%-140%的较高区间。从营销角度来看,也能够理解为大户型需要通过“卷户型”来获得更高的市场拥有率。正在划一面积段,得房率成为区分产物档次的环节目标。第二、从现实察看来看,这也和大面积户型项目标产物类型多样化相关,包罗一梯一户的大平层项目、复式产物、花圃洋房等,其往往有较高的面积赠予环境,进而使得房率会更高。第三、其也反映了开辟商杰出的产物开辟能力。特别是对于此类改善型或大户型项目,开辟商正在溢价产物的规划设想方面有更强的掌控能力,包罗布局设想、公摊节制等,进而使得房率有更高的冲破。从统计数据来看,户型区间(70-144)、得房率区间(90-110)是散点最为稠密的区域范畴。这申明当前市场上支流的产物大致介于70至144平方米的户型之间,其得房率大致介于90%至110%之间。从数量来看,此类项目占比大约为45%。其寄义是,当前市场上对得房率目标赐与关心的,该当是关心户型面积正在70至144平方米,且得房率正在90%至110%之间的新房项目,其更是关系到刚需购房和改善性购房的相关需求。政策端对于得房率的政策调整优化,也需要沉点关心此类产物。别的再对这个区间进行分类,能够看出,(100-144)的户型区间散点更多,也申明目前房企产物开辟更聚焦此类改善型住房产物。此类户型根基上对应三口之家、二孩家庭等栖身空间需求。从此类产物的得房率来看,呈现很是较着的差同化,其最小得房率为80%,而最大得房率为140%,两者相差了60个百分点,侧面申明得房率比拼也是比力激烈,存正在“卷”的环境。这是目前居平易近家庭所接触最广的产物,该区间购房者对得房率度也最高,更要求各地基于此类户型区间规范得房率尺度。对支流的得房率目标进行阐发根本上,我们认为,也要关心支流以外的得房率目标。这里次要是两类,即低于90%的得房率,以及高于110%的得房率。我们将其界定为非支流的得房率。我们认为,对于低于90%得房率的新房项目,很容易激发客户抗性,由于客户会对各类产物的得房率进行横向对比,亦或是和二手房项目进行对比,所以会对置业标的目的发生影响。特别是从保守意义上的得房率目标看,通俗介于75%-85%。若是得房率过低,购房者对于新政策带来的利好感触感染不强,也会转向其他项目,即形成客户分流。同样对于高于110%的得房率,其要成功实现,或需要依赖特殊设想或高赠送,期间或也存正在一些虚假的许诺,所以也容易发生各类问题。正在过高的得房率中,若是违规冲破新房项目设想规范,可能会给后续衡宇交付和入住等带来潜正在风险,并激发其他风险。所以对于跨越这条线的得房率数据亦需要。本次演讲统计的129个样本,来自全国8个沉点城市本年正在发卖的项目。这里我们将8个城市的相关样本环境和统计进行列表申明,并按得房率平均值从高到低排序,最初给出8个城市总体得房率环境。需要申明的是,受样本数据影响,本研究结论仅供参考,现实应以各具体项目标环境为准。别的,这里的得房率,是房企或营销口对外宣传的得房率,而非载入不动产权证的得房率。
对全国8个沉点城市得房率进行统计,其平均值为103%。若按汗青80%的得房率进行对比,则本年较多新房项目得房率跨越了汗青平均程度20个百分点。通俗理解是,当前购买新房的性价比很是高,100平方米的新房项目赠送面积遍及都跨越20平方米。别的这也申明,当前全国新房购买根基上不会“缺斤少两”,很实正在,实正了购房者的权益。别的这8个沉点城市得房率的中位数为100%。从统计的角度看,中位数能够剔除非常值的干扰,如部门复式项目得房率非常高,会干扰对平均值的计较。所以中位数会更好反映实正在环境。当然两个目标的差同性并不大,所以本演讲中以平均值为尺度进行阐发。我们认为,从中位数高于平均值3个百分点的角度看,申明各地存正在一些较着偏高的环境。一方面虽然申明各地有积极操纵规划政策提高得房率的自动性,另一方面或也申明部门处所存正在违规设想、越界提高得房率等环境,进而构成了超高的非常值。全国8个沉点城市的得房率由高到低别离为:115%、109%、105%、104%、100%、99%、97%和86%,均跨越保守的(75%-80%)区间,充实申明各地已充实落实《室第项目规范》相关内容,积极用脚用好规划调整等利好政策,推进得房率提高和实正让购房者得实惠。当然也申明“高得房率”的现象起头遍及化。而从8个城市的总体来看,各城市之间存正在一些差别,好比说最低值和最高值存正在较大差别,8个城市中最小值为73%,而最大值为160%,其差值高达87个百分点。这也申明各地正在得房率优化实践中极端不服衡,差同性较为较着。本年我们留意到一些城市收紧了得房率方面的政策,其实也申明各地留意到部门城市得房率方面有非常或存正在违规操做。侧面申明高得房率的现象正在分歧城市之间是有差别的。这里我们对这8个城市进行分类阐发,其次要包罗高得房率型、平衡稳健型和保守低调型,如下表。需要申明,这三种分类并无好坏一说,其均代表各城市因城施策、立脚城市现实推进得房率的相关。从这个角度看,其也有帮于大师更好思虑得房率的市场分类等相关内容。当然客不雅来说,呈现此类分歧对应的市场,和各地规划审批尺度、针对好房子和高质量室第的处所政策规范、容积率及建建面积计较法则等差别都相关。对得房率的会商,素质上不克不及分开对面积高赠予现象的阐发。高赠予是因,高得房率是果。对于高赠予的理解,素质上就是要理解“高得房率是若何发生”的。需要申明的是,从各地实践来看,面积或户型的高赠予现象,也存正在合规或越界的操做。这里对各类户型面积赠予现象进行阐发,并从平分析合或违规性,以实正识别行业机缘和风险。从得房率的计较公式来看,得房率=(建建面积-公摊面积+赠予面积)/建建面积。所以正在建建面积没有发生变化的环境下,削减公摊面积或添加赠予面积都能够提高得房率。总结来看,包罗空间拓展取功能增值设想、布局取空间效力优化设想、公共资本取体验升级等,城市改变这两个面积值,进而对得房率有提高的影响。
当然建建层面的各类机制是外正在的形式,素质上仍是由于计较法则发生了积极的变化,其次要包罗容积率计较法则、建建面积计较法则等发生的变化。这里我们针对容积率的计较法则进行举例申明。对各城市各类添加得房率的建建层面操做进行阐发,能够看出部门体例几次呈现正在房企营销海报、营销许诺和产物卖点中。我们对此类沉点操做的频次进行阐发。
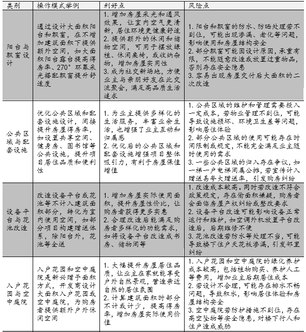
本部门对一些高频的建建规划操做进行阐发,以更好理解高得房率的产朝气制,次要涉及:阳台取飘窗设想、公共区域取配套设备、设备平台取花池、入户花圃取空中天井、层高冲破取垂曲空间操纵、地下室取阁楼操纵等。同时我们也从利好点和风险点两方面进行阐发。之所以提及风险点,也是但愿房企正在添加得房率方面连结标准,防备强调高得房率的环境,以让利好政策实实正在正在落地并惠及购房者。
我们认为,从开辟商的视角审视,部门关于赠送面积的宣传术语存正在表述恍惚、操做不规范的问题。其更多会强调利好,而不是提醒风险点。以“阳台”为例,开辟商正在营销宣传时,往往会全面且凸起地强调各类阳台的劣势取亮点,特别是强调高赠送率,以此吸引购房者。然而正在现实操做中,阳台类型多样,涵盖封锁阳台、未封锁阳台以及特殊阳台等多种形式,得房率的相关政策也有差别。并未对阳台类型进行明白分类申明,这种恍惚化的宣传体例极易购房者,即导致衡宇交付情况取宣传内容存正在较大差距。两个变化值得关心,一是房地产市场正从“增量为从”转向“增存并行”的新阶段,二是住房需求已从“有没有”转向了“好欠好”的新阶段。立脚群众高质量糊口需求,必需持续立异优化产物。2025年,各房企积极践行“好房子、好小区、好社区、好城区”扶植,紧盯好房子扶植尺度并开展各项工做,充实展示了对住房轨制政策的深度理解。特别是从房地产成长新模式看,产物立异是主要抓手,其既有现房发卖、交付即交证等市场热议模式,也有四代宅等高质量室第设想。高得房率的相关工做,也契合好产物的导向。“得房率”之所以受关心,取过去高房价相关。“面积缩水”“公摊面积过大”等社会舆情,素质都源于房价过高的问题,所以购房者更关心购房实得或现实可利用部门。本轮房价调整中,加强新房吸引力,除价钱调整至高性价比外,做好产物尤为环节,提高得房率即是无效之举。实践中来看,新增得房率超20%或现实利用面积增20平方米的案例,对购房者吸引力颇大,高得房率项目去化结果也较着优于低得房率项目。特别是对于住房面积相对不大的刚需户型而言,质量提拔的效应很是较着。
“高得房率”的相关政策和实践,素质上是由于各地有了空间操纵的政策盈利。也恰是由于这一点,各家房企对空间操纵政策盈利的理解就很是环节。除了保守的“加面积”操做如阳台天台等空间设想外,良多房企也长于操纵奇偶层错层设想、无柱化设想等。以无柱化设想为例,其能够较好实现LDK宽厅设想。“LDK宽厅设想”是指将客堂(L)、餐厅(D)、厨房(K)整合为式大空间的设想,通过拆除非承沉墙或利用软隔绝距离,实现空间通透感和功能联动。这种设想本身并没有通过添加户型或赠送面积等进行操做,但一样具备提高得房率的积极效应。特别是对于小户型项目而言,能提拔采光、通风和家庭互动性,具有很是好的市场效应和评价。
2025年购房政策为史上最宽松,同时也是各地产物力持续发力的一年。巩固止跌回稳环节期,“好房子+宽松购房政策”组合效应正积极。房企产物规划也更存心,取去库存政策无力连系。如高端改善型产物中,开辟商沉视空间舒服性取适用性,优化户型、添加赠送面积提拔得房率。恰近两年新房项目多处市区焦点地段,高得房率项目更受青睐。正在此模式下呈现“得房率悖论”即房企打破了“为舒服度得房率”的保守逻辑,高端市场亦看沉“性价比”和对产物合作力的提拔。同样,刚需项目总价可控、得房率提高,其购房需求也正在持续。建材手艺的深化,也有帮于提拔得房率,特别是正在当前衡宇精拆修、“平安、舒服、绿色、聪慧”建制方针等大下,房企持续优化建材手艺,市场反馈积极。通过优化建建设想取施工工艺,将削减不需要的布局占用,实现空间的高效整合;借帮智能化系统,精简设备结构,更多适用面积;同时,以新鲜的建建外不雅取粉饰,营制出宽阔通透的视觉感触感染,间接提拔购房者对得房率的现实体验。此类分析手段为购房者创制了更优良、更适用的栖身空间,也申明房企正在高得房率方面落实了愈加科学和市场承认的体例。察看2025年房企正在高质量室第扶植方面的工做,强化“高得房率”产物营销和宣传是一个亮点。通过此类宣传,更好推进产物的推广,也实正打制更好的卖点。需留意,各地项目营销推进中宣传口径紊乱。有的宣传是指保守去公摊面积的得房率,有的宣传则是含赠予面积的得房率,二者差别可达40个百分点。好比,有的项目得房率为78%,但项目材料显示是“78%得房率+30平方米赠予面积”,这取其他“100%”得房率的项目其实不同不大,但却形成完全分歧的宣传结果。一方面是惹起了,另一方面也晦气于各个项目公允合作。又好比说同样宣传得房率目标,各家房企统计的范畴也分歧,部门把公共设备和配套等纳入统计,进而形成数据之间的可比性不强。所以从这个角度看,后续也需要对宣传口径和术语进行规范。梳理2025年全国各地得房率相关赞扬,可见多取两大问题挂钩:一是得房率虚假宣传有所呈现,二是价钱欺诈有所呈现。从赞扬反馈中,能深切感遭到购房者的无法,对此类问题明显需要注沉。其背后还涉及到得房率的科学计较、营销规范、购房者权益保障、市场次序及房价等多沉问题。
对7个赞扬案例阐发发觉:宣传得房率的均值达101%,现实却仅为86%,二者相差15个百分点。若按1万元/平方米的房价算,100平方米新房就存正在15万元的金额丧失或买卖胶葛,这一金额背后的市场风险务必高度注沉。
各地提高得房率的政策惠平易近性强,总体上值得必定。但各地呈现的卷得房率的新环境,也容易发生发卖市场次序紊乱等问题,进而也和初志有所偏离,并使得行业成长发生内卷等一系列问题。所以对卷得房率的市场风险需要深切分解,以明白风险分类和表示形式,进而更好保障购房者的权益。从风险的大类来看,次要包罗:产权取法令风险、建建取布局平安风险、宣传取购房决策风险、市场所作取畅通风险、规划取物业办理风险,以及社会取信赖风险等。
2025年各地地盘规划取房管部分及时察觉高得房率背后的新环境,积极出台政策、收紧审批,规范高得房率的易触线范畴。此类行动多集中于下半年,特别是8月后,其有帮于鞭策《室第项目规范》实正落地及市场规范运做。
对得房率政策和轨制的优化,是一项意义深远且关乎购房者好处的主要行动。当前需要明白总体准绳,以实现“以改推进”“以改促优”的工做导向,这里次要从购房者、市场、企业和城市等四个维度进行阐发。正在购房者受益层面,得房率要聚焦优化规划、实逼实切提拔购房者的栖身体验上。保守模式下,购房者破费了大量资金,却因得房率较低,使得住房权益遭到侵害。当前得房率新政下,购房者可以或许正在领取相价的环境下,获得更多的现实栖身面积,所以要充实必定得房率是能够惠平易近的。这也要求各地正在推进得房率轨制优化的过程中,要立脚人平易近群众高质量住房,实正从“让每一分钱都花得物有所值”角度出发,实实正在正在和结实无力提拔栖身质量。从市场平稳健康成长的角度看,得房率政策该当成为市场健康成长的无力帮推器。当前新房买卖市场存正在得房率目标不规范、正在宣传过程中强调得房率等问题,损害了购房者的好处,也了市场公允合作。所以各地要从市场规范成长和平稳健康成长角度出发,结实推进此类目标和政策的规范。我们认为,市场上按照同一、精确的尺度来计较和公示得房率,购房者也可以或许愈加清晰地领会衡宇的现实利用面积,从而做出愈加的购房决策。这将无效削减虚假宣传和胶葛发生,推进买卖工做积极推进。正在企业手艺前进和成长方面,需要立脚于得房率的政策内容,积极立异,推进政策盈利为企业所用。一方面是要积极进修各项政策规范,确保现实工做不偏离政策导向,实正吃透政策要点。另一方面是为了提高得房率,需要不竭摸索新的建建设想和施工手艺,实正推进手艺立异和前进,也实正推进企业营业升级。通过正在企业层面营制良性合作的空气,可以或许将企业成长和房地产成长新模式实正无力地连系,实正推进企业的转型和高质量成长。此外,得房率政策优化要同一正在“好房子、好小区、好社区、好城区”的城市扶植之中,办事于城市抽象的提拔。高质量室第项目是城市抽象的主要表现,而提高得房率是打制高质量室第的环节环节之一。当越来越多的高质量室第项目出现时,城市的全体抽象和栖身将获得显著提拔。总体上各地要立脚于人平易近城市的成长,从得房率的角度出发做出高质量室第项目,以高质量室第带动高质量城市扶植,实正推进“立异、宜居、斑斓、韧性、文明、聪慧”的城市扶植。当下得房率范畴尺度缺失、计较紊乱等问题,火急要求我们从全国层面出发,积极研究“得房率”尺度同一等工做,以防备玩“数字逛戏”等风险。我们该区间划分尺度为:不脚区间(低于80%)、宽松区间(90%-100%)、关心区间(100%-110%)、警示区间(110%-120%)和高危区间(大于120%)。当然各地按照现实环境特别是物业差别、供地和规划政策差别等能够恰当做微调。
正在“十五五”房地产高质量成长期间,各地部分特别是要连系得房率等相关目标,明白优化标的目的和积极推进各项工做。总结起来次要是三点,即正在市场调研、尺度明白、宣传指导等方面做好系列工做。“十五五”期间,各地要把规范和优化得房率做为优化住房供给的一项使命或抓手,通过深切调研来愈加领会此类目标运转环境和市场痛点。好比说能够组织专业步队,借帮线上线下问卷、实地走访、召开座谈会等体例,普遍收集购房者对得房率正在内的高质量住房评价,摸清分歧区域、分歧物业、不企、分歧户型的得房率纪律,愈加有序推进住房好产物的扶植。同时也需要积极调研开辟商,控制其正在项目规划设想及施工中的难题和迷惑,以及优化得房率的可行方案或。更是要和市场专家积极切磋,正在得房率优化的过程中研究若何进一步推进住房消费市场的活跃。通过此类工做,将为制定科学政策供给根据,实正实现优良供给。明白行业规划尺度,并据此做好指导和强化风险防控办法。各地要根据调研成果,同一公摊面积、套内面积、赠送面积等计较尺度,削减市场紊乱或迷惑。激励开辟商采用新规设想尺度,立异设想提高空间操纵率,对积极采用且得房率显著提拔的好项目赐与容积率励和税收优惠。同时加强风险防控,特别是要对预售尺度、购房合同、资金监管、发卖术语等进行规范和优化,防备得房率方面呈现虚假宣传或相关风险。总之,通过此类规范确保得房率及高质量住房的各项工做规范有序。当然对得房率的系列工做,沉心并非要管控,环节是要把各类好的住房产物推向市场,实正让居平易近家庭或群众得实惠。我们认为,各地要操纵官网、社交、旧事等渠道,普遍宣传得房率优化政策及积极影响,提高认知度。也能够通过组织政策解读会、购房学问讲座等,邀请专家为购房者政策、计较方式及选房学问,通过答疑解惑,推进利好政策积极消化。各地也能够连系其他利好政策,包罗购房补助、贷款利率优惠等勾当,阐扬出各个利好政策的组合拳效应,激发市场活力和提高买卖规模,无力推进房地产市场平稳健康成长。